Description:
This section has a few of the projects that I have completed in both Python and MATLAB. These projects range from school and club, to personal endeavors and cover a variety of topics such as OOP, API's, and GUI development. In many projects, I combine my knowledge of thermal and mechanical system with Python and MATLAB for design automation. A passion of mine is using powerful languages to create tools that open opportunities to achieve results that weren't possible if done otherwise. This is a short list of my experience, please feel free to reach out with any questions you might have.
Contribution:
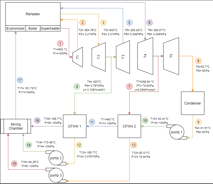
In our thermal design class, a powerplant project was created to act as a capstone project that required thermal state, heat, and fluid analysis. To achieve an optimal powerplant layout that achieved all necessary requirements, I used MATLAB to iterate through different pressure, temperatures, enthalpies and entropies to find an optimal configuration. Using X steam, an add-on to MATLAB, which tabulates the thermodynamic properties of water and steam, I was able to create a class that automatically determined optimized turbine and condenser states.
Using Tkinter and Selenium, I created a bot to notify the user when an in-demand product is in stock. This bot would find and click page elements to speed up the purchasing process. For ease of use, I created a GUI with selectable buttons and inputs which was run using an executable.
Class for fixing all information when given any two parameters for a steam state
An SLD of the powerplant
A custom GUI I made using tkinter
Backend code running Selenium chrome browser to automatically notify user when item is in stock

CPG GUI
